Through my undergraduate and graduate education, I’ve had the opportunity to distill a lot of complex ideas into cohesive stories. From final projects to grant applications, I believe the way information is presented represents a significant factor in how it’s received and understood. Leveraging InDesign, Photoshop and Tableau, I always strive for excellence in both the content and its presentation. This page represent an archive of my approach through the years.

How a story looks matters.

ITP 3D Printing Case Study - Fall 2021

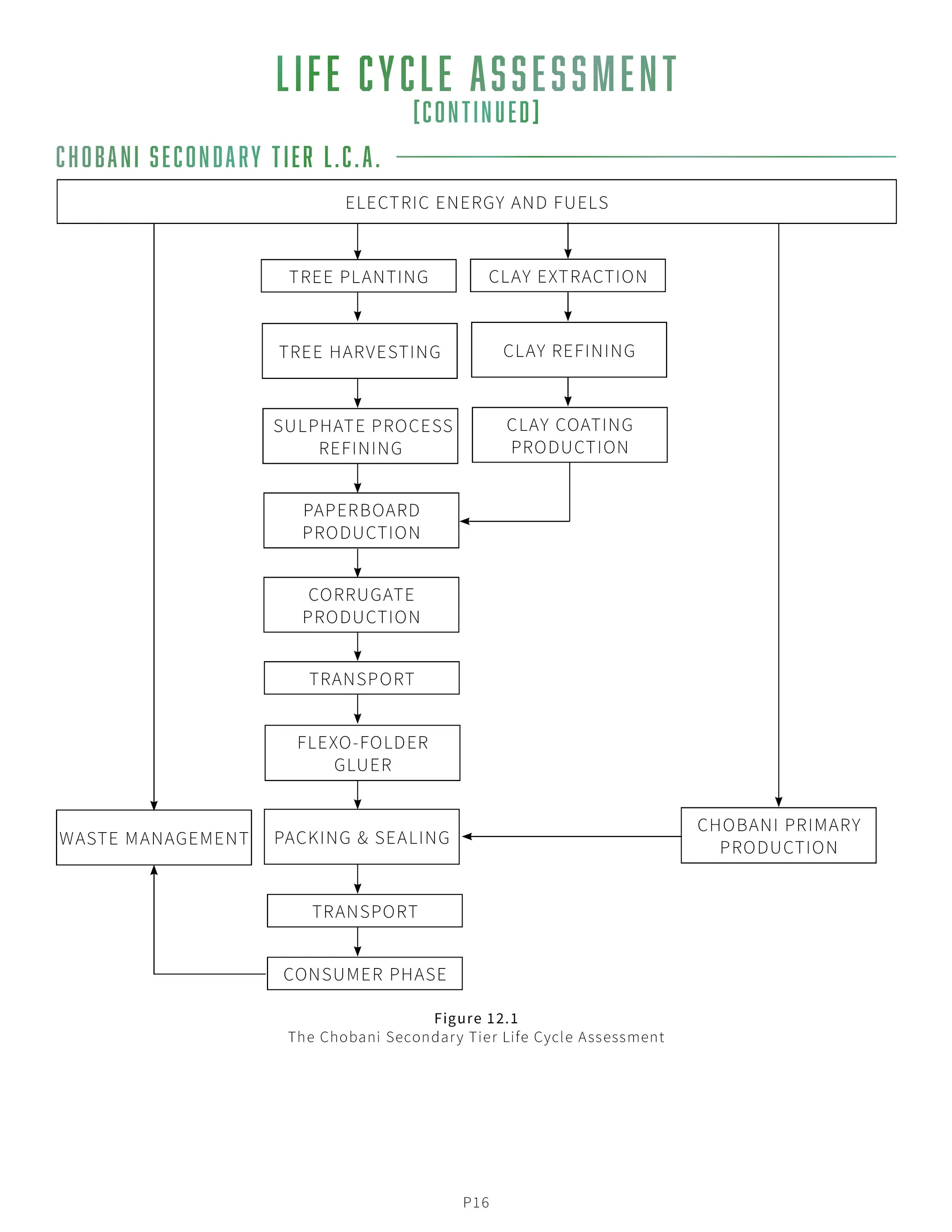
GSP 532 Packaging Materials Final Project

GSP 538 Quality Evaluation of Packaged Products Final Project

Previous
Previous

UOVO

Next
Next

PATENTS